Abstract
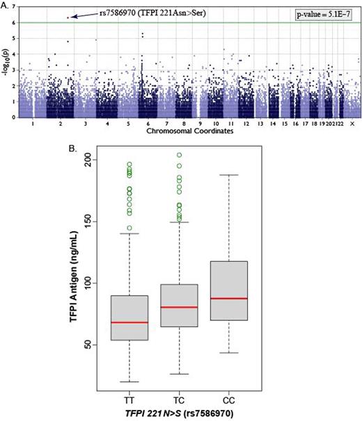
The ns-SNP, rs7586970 (T>C), which results in an asparagine (Asn [N]) to serine (Ser [S]) substitution at amino acid 221 (221 N>S) in TFPI, has been shown to be associated with coronary heart disease and T2D. We performed an exome scan of plasma TFPI levels in 706 participants in our study of genetic determinants of cardiovascular disease in Mexican Americans of South Texas. Using a linear mixed model approach, while accounting for age, sex, and their interactions, we found a heritability of 34% for plasma TFPI levels (p=4.4E-08). The only variant showing exome-wide significance was the rs7586970 (T>C) variant on chromosome 2 at the TFPI gene (p=5.1E-07; Figure 1A). The quantile-quantile distribution of the observed p-values from all the exome-wide tests against the p-values expected under the null hypothesis of no association shows an overall agreement, indicating that the p-value for the association test for the 221 N>S variant is likely not an artifact (data not shown). The regression coefficient for the polymorphism as a predictor of TFPI levels showed them to be increasing from the individuals homozygous for the major T-allele (T/T: N/N), to the heterozygous individuals (T/C: N/S), to the individuals homozygous for the minor C-allele (C/C: S/S) (Figure 1B). Using a statistical genetic model for the liability to disease conditional on a threshold, which is equivalent to a probit mixed model, we found that the rs7586970 (T>C) polymorphism is significantly associated with a reduction in the risk of T2D (p=0.009) (data not shown). While not shown, the effect of the TFPI variant is to upwardly displace the liability threshold to the right, which results in a reduced prevalence of T2D from 6% to just below 3% in the rare allele homozygotes. While the reduction is a small change, it is statistically significant, nonetheless. Moreover, our observed effect size in terms of T2D risk is consistent with the widely held view that T2D has a multifactorial etiology involving a complex combination of environmental risk factors and genes with small effects sizes.
A plausible mechanism for the reduced risk of T2D involves tissue factor (TF), which is the physiologic initiator of coagulation that is normally found outside the vasculature. As such, coagulation is initiated when the blood vessel is disturbed or when vascular and blood cells are induced to secrete and express surface membrane TF, as occurs in inflammation. TF then binds its primary cofactor, FVIIa, which circulates in the blood, TF-FVIIa activates FIX and FX, and the small amount FXa generated converts prothrombin to thrombin. TFPI is the primary inhibitor of TF-induced coagulation by binding and inhibiting TF-FVIIa in a FXa-dependent manner. Coagulation only proceeds when enough FXa is generated to overwhelm the inhibitory potential of TFPI. The rs7586970 ns-SNP conferred substitution of Ser for Asn at amino acid 221, the putative glycosyl-phosphatidylinositol anchor site of TFPI-β, its phospholipid bound form, potentially disrupts the binding of TFPI-β to the surface of endothelial cells resulting in higher levels of free form which has more potent anticoagulant activity.
In conclusion, we found that TFPI 221 N>S ns-SNP is pleiotropically associated with plasma TFPI levels and risk of T2D.
Disclosures
Escobar:Pfizer: Honoraria; BioMarin: Honoraria; Takeda: Honoraria; Novo Nordisk: Honoraria; Sanofi: Honoraria; Kedrion: Honoraria; Hemobiologics/LFB: Honoraria; The National Hemophilia Foundation: Honoraria; Bayer: Honoraria; CSL Behring: Honoraria; UniQure: Honoraria; Genentech: Honoraria.
Author notes
Asterisk with author names denotes non-ASH members.

This feature is available to Subscribers Only
Sign In or Create an Account Close Modal